Radial Engineering SX-500 Submix und Chain Drive
Autor: Holger Claßen
Fotos: Peter Kaminski

Aus dem reichhaltigen Angebot der API 500er kompatiblen Module von Radial Engineering stellen wir hier zwei spezielle Module vor, den Submix sowie den Chaindrive. Beide Module wenden sich an Nutzer, die ihr 500er-System um spezielle Zusatzfunktionen erweitern wollen, nämlich der Signalverteilung mittels Verteilverstärker (Chain Drive) sowie der Signalsummierung (Submix). Mit diesen beiden Modulen betritt Radial durchaus Neuland, es gibt wenige Geräte, die sich der beiden Aufgabengebiete annimmt. In der 500er-Welt sind beide Funktionsgebiete (Summierung/Verteilung) recht selten anzutreffen.
Konzeption

Beide Module nehmen einen Slotplatz in Standardbreite ein. Die Module sind in einem galvanisierten Gehäuse untergebracht. Die Frontplatten sind pulverbeschichtet, beide Module haben vier mit einer weissen Strichmarkierung versehenen Knöpfe und vier 6,3-mm-Klinkenbuchsen. Eine grüne Power-LED ist vorhanden, diese zeigt an, dass das Modul mit Strom versorgt wird. Einen An/Aus-Schalter gibt es nicht. Die Module werden alle in Kanada hergestellt.

Beide Module sind mit 8 Pin OpAmps ausgerüstet. Auffallend ist auch bei diesen beiden Modulen, dass Radial Engineering gerne in konventioneller Through-Hole-Technik und nicht in der sicherlich etwas günstigeren SMD-Technik fertigt.
SX-500 Submix

Der Radial Engineering Submix ist ein kleiner 4 in 1 Summierer. Die in die unsymmetrischen Klinkeneingänge gegebenen Signale können mittels der vier Potenziometer in die gewünschten Lautstärkeverhältnisse gebracht werden. Die Ausgabe der symmetrischen Monosumme erfolgt an dem Slot-Ausgang der jeweiligen Lunchbox. Der Stromverbrauch des Moduls wird mit 31 mA angegeben.
Anwendungsmöglichkeiten gibt es für dieses Modul einige, zum Beispiel als Keyboard-Submischer. Um eine Stereomischung zu erhalten, braucht man dann natürlich zwei dieser Module. Auch kann man mehrere Module hintereinander schalten, um größere Summierstrukturen aufzubauen.

Nutzung des Omniport beim Submix:
- Der Omniport ist eine von Radial Engineering erdachte Nutzung der Pins 7+9. Eine weiter gehende Beschreibung gibt es in unserem Testbericht über das Radial Engineering Workhorse.
- Der Omniport des Submix-Moduls wird zur Aufschaltung des anliegenden Signals vor dem Summierverstärker genutzt.
- Der Omniport kann also zur Kaskadierung mehrerer Submix’ genutzt werden. Besitzer eines Radial Enginering Workhorse bekommen das Summensignal des Submix an den Pin 11 des jeweilen Slots geliefert, die Modul-Summe wird also dem entsprechenden Mischpultkanal aufgeschaltet.
Chain Drive

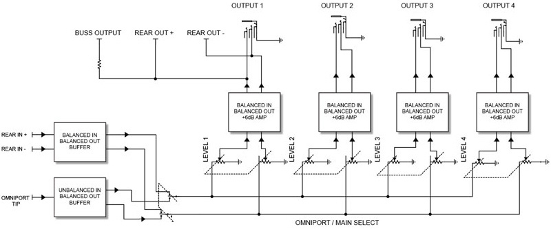
Das API-System ist generell so konzipiert, das ein Signal in ein Modul eingespeist wird, dort bearbeitet wird und wieder heraus geführt wird. In einem Mischpult kann man mittels Auxwegen ein Signal verteilen und auf weitere Busse führen, zum Beispiel als Kopfhörerwege oder als Effektwege, diese Möglichkeit ist in dem „ein Modul, eine Funktion“ Konzept natürlich nicht vorgesehen gewesen. Das Radial Engineering Chain Drive setzt hier an.
Es handelt sich bei dem Chain Drive um einen Vierfach-Signalsplitter/Verteilverstärker mit individuell regelbarem Ausgangspegel. Der Stromverbrauch des Moduls wird mit 33 mA angegeben. Das an dem Slot-Eingang anliegende Signal wird mittels der mit 1 bis 4 beschrifteten Potentiometer im Pegel eingestellt und an die entsprechenden symmetrisch beschalteten 6,3-mm-Klinkenbuchsen ausgegeben. Um die Potentiometer herum befindet sich keine Skalen oder Markierungen.

Radial Engineering nutzt ein „Accustate Input Control“ genanntes Verstärkungsverfahren, welches adaptiv gleichzeitig die Empfindlichkeit und Verstärkung einstellt und für ein maximalen Störabstand sorgen soll. Gemessen wurden eine, unabhängig von dem Eingangspegel, sei es -30 dBu oder 6 dBu, eine maximale Verstärkung von ca. 3,1 dB. Angegeben sind 4 dB.
Das am Omniport anliegende Signal wird symmetriert und liegt parallel zum XLR-Eingang des Slots an. Eine interessante Funktion ist die Verteilung von Stereosignalen. Wenn man in der Beschaltung Pin2/Tip = Links, Pin 3/Ring = Rechts, Pin 1/Sleeve = Ground ein Stereosignal anlegt, kann dieses vierfach verteilt werden. Anwendungsmöglichkeit wäre hier eine Kopfhörerverteilung oder das Versorgen mehrerer Räume mit einem Mix. Der Chain Drive kann weiter auch als Symmetrierbuffer für unsymmetrische Signale benutzt werden.
Für Besitzer einer Radial Workhorse gibt es beim Chain Drive eine Anmerkung zu machen: das an Ausgang 1 anliegende Signal wird an den Pin 11 und damit an den Bus des korrespondieren Workhorse-Mischereingangs gesendet, siehe Signalflussdiagramm. Dieses bedeutet, das der entsprechende Eingang des Workhorsemischers mit einem Signal belegt wird, das man eigentlich verteilen/rausgeben möchte. Hier hätte ich mir einen „ Pin 11 Lift Off“ Schalter gewünscht, um den entsprechenden Mischpultkanaleingang u. U. mit einem anderen Signal via der Summing Mixer Inputs-Buchse belegen zu können,.
Praxis
Beide Module erfüllen genau ihren intendierten Zweck. Die Bedienung ist fast selbsterklärend. Die Gehäuse sind stabil und machen einen wertigen Eindruck. Es gibt mechanisch wie elektrisch nichts auszusetzen.
Die Soft-Touch-Knöpfe sind, wie aber bei fast allen 500er-Modulen, recht eng aneinander stehend und damit nicht so elegant zu bedienen. Die technischen Angaben des Herstellers bezüglich maximalem Eingangspegel (Chain Drive: 24 dBu, Submix 12 dBu) und Frequenzgang (Herstellerangabe bei beiden Modulen 20 Hz bis 20 kHz) haben wir nachgeprüft und können diese bestätigen. Das Eigenrauschen ist (unterminiert) besser als -90 dBu und damit mit gut bis sehr gut zu bewerten.
Beim Submix hätte man über einen parallel anliegenden Eingang auf der Frontplatte nachdenken können, manchmal ist ein schnell zugänglicher frontseitiger Zugang doch recht angenehm. Beim Chain Drive hätten ein paar dB mehr an Verstärkung nicht geschadet, zum Aufholen schwächerer Signale ist er nicht geeignet. Auch die „Blockierung“ des einsprechenden Mischpulteingangs einer Workhorse könnte man verbessern.
Fazit
Die Preise der Module liegen bei jeweils ca. 420 Euro. Bei beiden Modulen bekommt man eine Funktionalität, die es bisher im 500er Format so noch nicht gegeben hat. Radial bietet mit den beiden Modulen kleine, aber wirklich durchdachte Helferlein-Funktionalitäten an, die die Arbeit einfach und flexibler gestaltet.
How to resolve AdBlock issue?